πŸ‘€ User

Login Flow

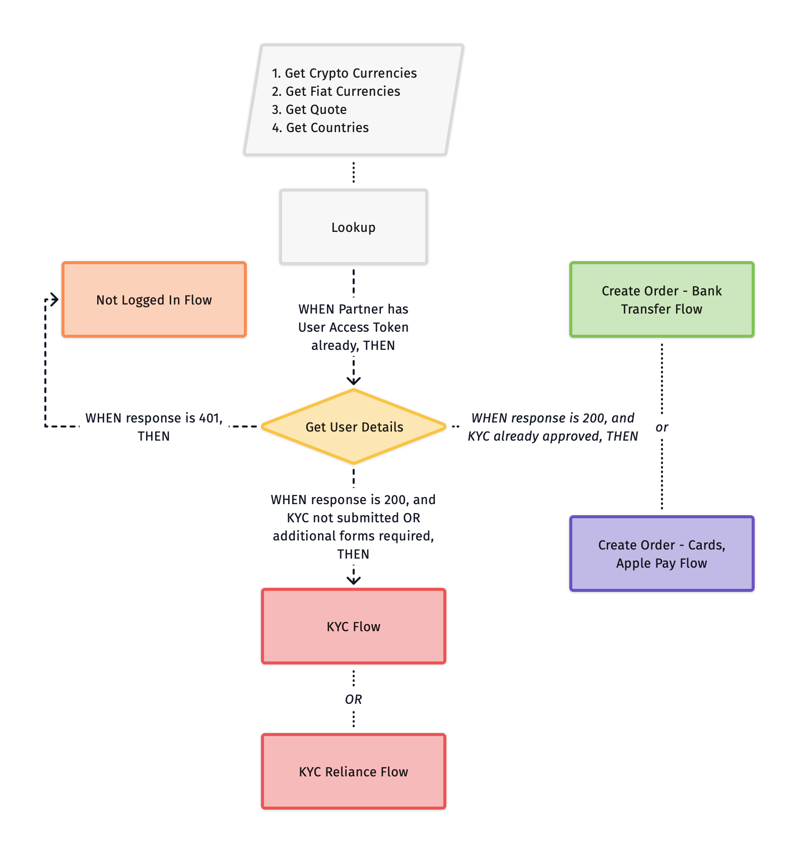
Login Flow Diagram

API Endpoint

Logic Overview

Lookup

Step 1: Fetch fiat, payment method data from Get Fiat Currencies API
Step 2: Fetch crypto and network data from Get Crypto Currencies
Step 3: Pass the values derived from Step 1 and Step 2 to Get Quote API

Get User Details

Pass the existing User Access Token to fetch the user's KYC status.

WHEN response = 200 AND data.kyc.status === "APPROVED" β†’ Proceed to Create Order - Bank Transfer or Create Order - Cards, Apple Pay Flow

WHEN response = 200 AND data.kyc.status === "NOT_SUBMITTED" β†’ Proceed to KYC Flow

WHEN response = 200 AND data.kyc.status === "ADDITIONAL_FORMS_REQUIRED" β†’ Proceed to Additional KYC Flow

WHEN response = 401 β†’ Proceed to Not Logged In Flow

Not Logged In Flow

API Endpoint

Logic Overview

Lookup

Step 1: Fetch fiat & payment method data from Get Fiat Currencies API
Step 2: Fetch crypto & network data from Get Crypto Currencies API
Step 3: Pass values from Step 1 & 2 to Get Quote API

Send User OTP

Pass the user email β†’ Receive OTP in the user’s email

Verify User OTP

Pass the user email + OTP + stateToken β†’ Fetch User Access Token (data.accessToken)

Get User Details

Pass the User Access Token β†’ Fetch user’s KYC status

If data.kyc.status === "APPROVED" β†’ Proceed to Create Order (Bank Transfer / Cards / Apple Pay Flow)
If data.kyc.status === "NOT_SUBMITTED" β†’ Proceed to KYC Flow
If data.kyc.status === "ADDITIONAL_FORMS_REQUIRED" β†’ Proceed to Additional KYC Flow



What’s Next